Tento príspevok bol pôvodne publikovaný na stránke https://cointelegraph.com/news/pepe-memecoin-hits-1-billion-market-cap-fueled-by-binance-listing a autorom článku je Cointelegraph By Tom Mitchelhill. Tento článok je iba kópia originálneho článku.
https://images.cointelegraph.com/cdn-cgi/image/format=auto,onerror=redirect,quality=90,width=840/https://s3.cointelegraph.com/uploads/2023-05/e096672f-2e87-4d1c-8f85-71213c56f82f.jpgThe price of the new frog-themed memecoin has surged more than 4,000% since its inception on April 14.

News
The frog-themed memecoin Pepe (PEPE) surged over 85% in the last 24 hours to surpass a $1 billion market cap three weeks after its launch on April 14, 2023.

Ironically, the core value proposition of PEPE is that there isn’t one. The official website for the cryptocurrency features a disclaimer that describes investment in the token in the following manner:
“$PEPE is a meme coin with no intrinsic value or expectation of financial return. There is no formal team or roadmap. the coin is completely useless and for entertainment purposes only.”
Currently, Pepe seems to be treading a similar path to its more well-known memecoin counterparts Dogecoin (DOGE) and Shiba Inu (SHIB).
In 2021, DOGE surged by over 23,000%, mainly due to the vocal support for the token espoused by billionaire Elon Musk on Twitter.
Similarly, SHIB surged by over 1,250% during the 2021 crypto bull market after using Dogecoin as a springboard for its popularity.
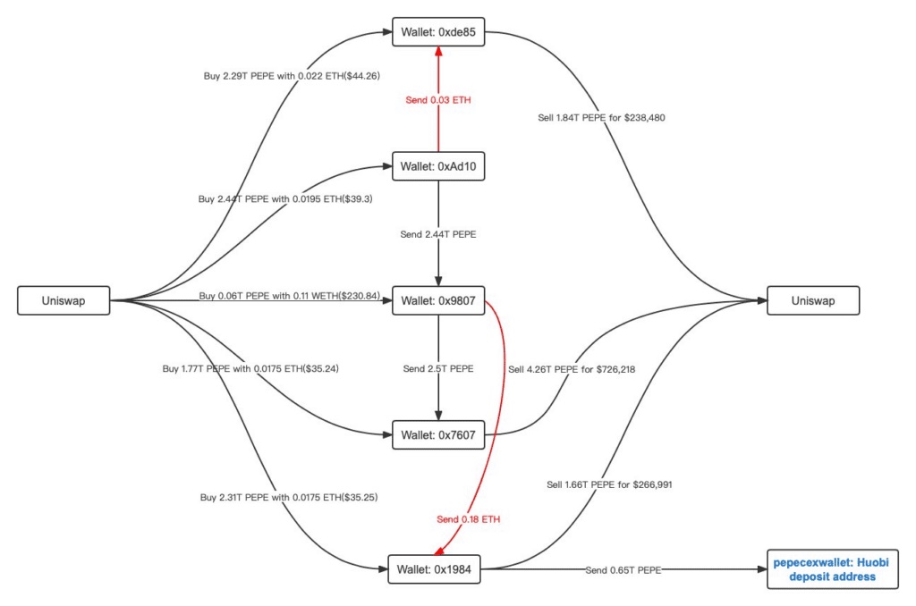
Due to the lack of any underlying fundamentals, investment in memecoins is high risk, and they are notorious for extreme volatility and major swings in value. A closer look at some of the on-chain activity from Pepe insiders points to some concerning trades.
Related: 3 signs PEPE token is about to trap bulls after 2,000% price rally
According to data from the blockchain analytics service Lookonchain, five addresses allegedly linked to the Pepe team made a $1.23 million profit in a thin liquid market. They purchased 8.87 trillion PEPE at a low price and sold over 90% of their holdings on Uniswap for a gain.

It’s worth noting that some of the top PEPE holders are centralized exchanges. However, according to data tracked by analyst “008.eth,”non-exchange PEPE whales have reduced positions recently, hinting at profit-taking that coincided with a price correction on May 3.
Magazine: How to control the AIs and incentivize the humans with crypto


