Tento príspevok bol pôvodne publikovaný na stránke https://cointelegraph.com/news/3-signs-pepe-token-is-about-to-trap-bulls-after-2-000-price-rally a autorom článku je Cointelegraph By Yashu Gola. Tento článok je iba kópia originálneho článku.
https://images.cointelegraph.com/cdn-cgi/image/format=auto,onerror=redirect,quality=90,width=840/https://s3.cointelegraph.com/uploads/2023-05/e3546b25-d109-4b73-81ae-69169e302943.jpgPEPE price risks losing 20% in May due to shaky technicals, waning retail interest, and too many risks of market manipulation.

Altcoin Watch
New meme-coin Pepe (PEPE) has entered a sharp correction phase after surging by more than 2,000% since its debut a few weeks ago.
On May 3, the PEPE price dropped to $0.00000089, down about 35% from its record high of $0.00000138 established two days ago. As a result of the correction, its market capitalization slipped by nearly $80 million, thus pushing it out of the top-100 top cryptocurrency index.

A mix of technical and fundamental indicators hint at further downside for PEPE price.
Retail interest falls
PEPE’s daily trading volumes declined across centralized (CEX) and decentralized exchanges (DEX) as prices fell. The same happened to the Google trends for the keyword “Pepe Coin,” whose score is down from 100 to 7 in a day, suggesting that the retail hype has subsided in the past 48 hours.

PEPE whale distribution is worrisome
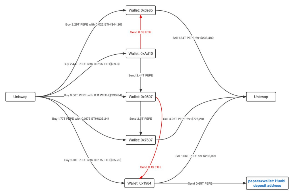
The top 100 richest PEPE addresses, aka “whales,” control 45% of the token’s circulating supply, according to data tracked by CoinCarp.com.

These 100 addresses might belong to 100 different individuals. But one entity can control more than one address, which gives a limited number of whales more say over the direction of PEPE future price trends, increasing risk of price manipulation.
For instance, Lookonchain revealed that five addresses allegedly linked to the Pepe team made a $1.23 million profit in a thin liquid market. They purchased 8.87 trillion PEPE tokens at a low price and sold over 90% of their holdings at a higher price on Uniswap.

Some of the top PEPE holders are centralized exchanges. But, according to data tracked by analyst 008.eth, non-exchange PEPE whales have reduced positions recently, hinting at profit-taking that coincided with the ongoing price correction.
20% PEPE correction ahead?
PEPE has rallied without any concrete fundamentals behind it, and the evidence of fewer whales controlling the uptrend could negate the gains in the short term. Technicals concur.
Related: 11 classic memes that have been sold as NFTs
For instance, the four-hour chart shows that PEPE/USDT has formed higher highs, but its relative strength index (RSI) has formed lower highs since April 30. In other words, a bearish divergence that suggests PEPE’s upside momentum will likely weaken in the short term.

In addition, PEPE appears on the road to its 50-4H exponential moving average (50-4H EMA; the red wave) near $0.0000047410, down 20% from current price levels.
A further break below the red wave could have the token test the $0.00000020-0.00000017 range as the next downside target.
Of course, the PEPE token is new and thus lacks adequate price history to anticipate its future price movements. Moreover, meme-coins are notorious for their sharp volatility and major price moves.
Dogecoin, for instance, has rallied 7,000% since 2020 thanks to vocal support from billionaire investor Elon Musk.
This article does not contain investment advice or recommendations. Every investment and trading move involves risk, and readers should conduct their own research when making a decision.


